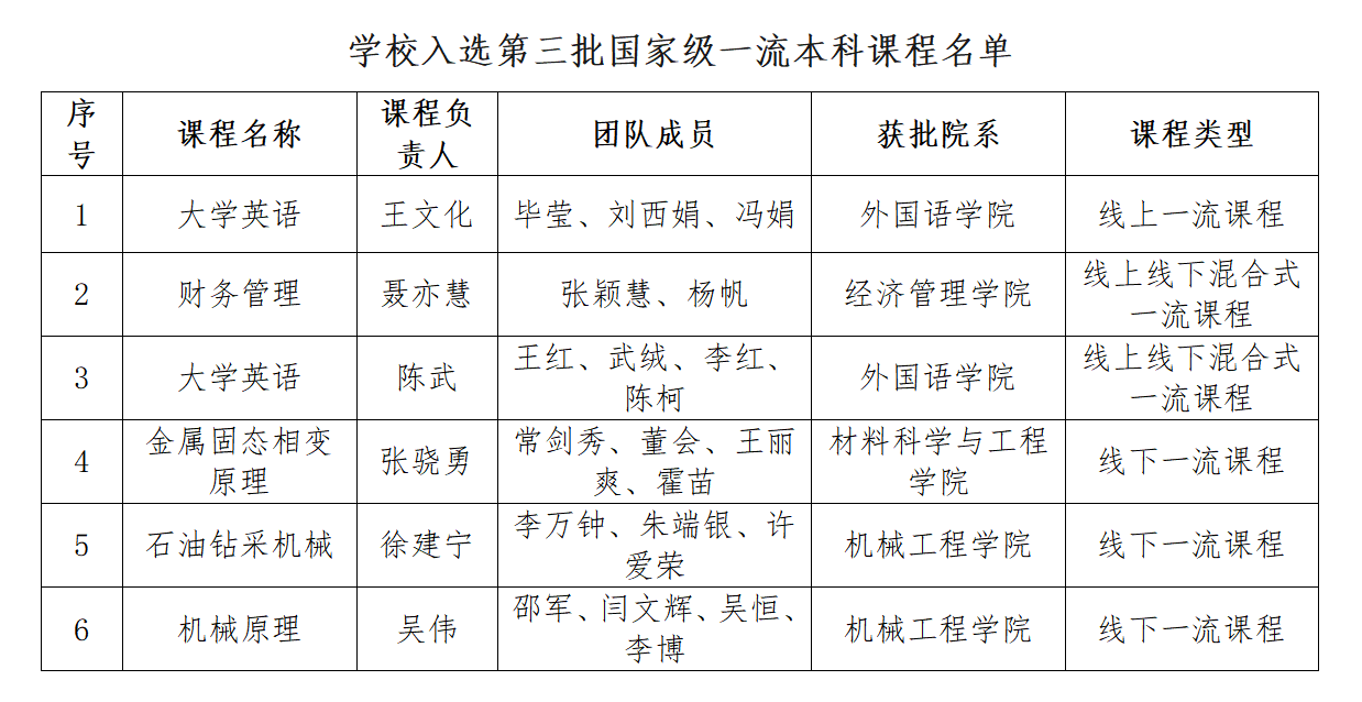
近日,根据《教育部关于公布第三批国家级一流本科课程认定结果的通知(教高函〔2025〕9号)》,我校6门课程成功入选,其中线上一流课程1门、线上线下混合式一流课程2门、线下一流课程3门。课程覆盖外国语、经济管理、材料科学、机械工程等多个学科领域。

课程是人才培养的核心载体,一流课程是一流专业与一流本科教育的重要支撑。学校始终将课程建设作为提升教育教学质量的关键抓手,坚持“学生中心、产出导向、持续改进”的理念,全面推进课程体系优化与教学模式创新。近年来,学校积极响应教育部关于一流本科课程建设的指导意见,结合自身石油石化特色与多学科协调发展的办学定位,系统构建了层次清晰、类型丰富、结构合理的课程建设体系。
学校将以此为契机,充分发挥国家级一流课程的示范引领作用,推广先进教学理念与模式,全面深化课程改革,并以课堂为抓手,加快推行智慧课程建设,加强跨学科课程资源整合,促进专业教育与通识教育的有机融合,为服务国家能源战略与区域经济社会发展提供坚实的人才支撑和智力保障。